DEHNIT Earthing Method
:quality(98)/www.dehn.ae/store/f/61057916/HDVORSCHAU/573000_16-9.jpg)
:quality(98)/www.dehn.ae/store/f/61057916/HDVORSCHAU/573000_16-9.jpg)
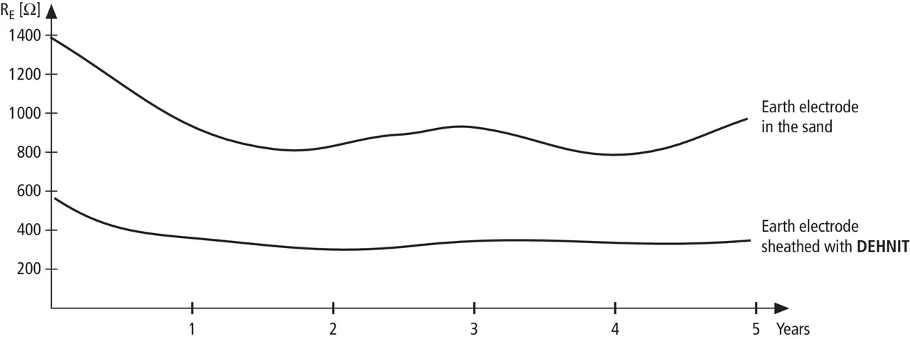
For improving and stabilising the earth electrode resistance.
Highly swellable, powdery and extremely moisture retaining special clay provides a conductive earth electrode enclosure and reduces the soil resistivity.
Highly swellable, powdery and extremely moisture retaining special clay provides a conductive earth electrode enclosure and reduces the soil resistivity.
Details
:quality(98)/www.dehn.ae/store/f/61057918/HDVORSCHAU/573000za2_E.jpg)
:quality(98)/www.dehn.ae/store/f/61057918/HDVORSCHAU/573000za2_E.jpg)
:quality(98)/www.dehn.ae/store/f/61057919/HDVORSCHAU/573000za3_E.jpg)
:quality(98)/www.dehn.ae/store/f/61057919/HDVORSCHAU/573000za3_E.jpg)
:quality(98)/www.dehn.ae/store/f/61057917/HDVORSCHAU/573000za1_E.jpg)
:quality(98)/www.dehn.ae/store/f/61057917/HDVORSCHAU/573000za1_E.jpg)